Tradebox One offers the ability to upload stock levels back to your marketplaces, allowing you to keep stock levels synchronised and avoid overselling. There are a number of different factors within Tradebox that need to be in place before upload can take place successfully, and there are many different options that allow you to treat certain products differently. For information on setting up stock upload, please follow our guide to uploading stock levels. This guide will help you troubleshoot any problems that occur after set up, or identify any steps you've missed.
No Stock Upload Taking Place Across One or All Channels
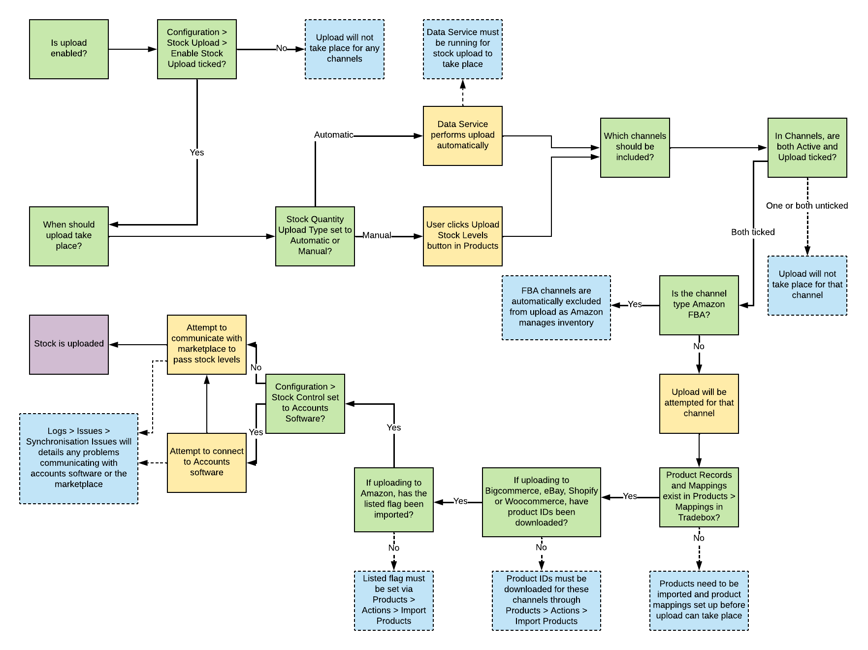
The flowchart below covers every check that Tradebox makes and every process it performs on the way to uploading stock. This applies if Tradebox is not uploading stock levels at all, or if no stock upload is taking place at all for a particular channel. Click on the image to enlarge, or click here to download it as a PDF.
Once you've identified the point of failure, use our guide to help you correct it, or contact Tradebox support for further information.

Comments
0 comments
Article is closed for comments.