Tradebox One offers the ability to upload stock levels back to your marketplaces, allowing you to keep stock levels synchronised and avoid overselling. There are a number of different factors within Tradebox that need to be in place before upload can take place successfully, and there are many different options that allow you to treat certain products differently. For information on setting up stock upload, please follow our guide to uploading stock levels. This guide will help you troubleshoot any problems that occur when your stock upload is mainly working, but certain products are failing to upload.
If stock uploads are failing for a whole channel or for the entire program, you should take a look at this guide instead.
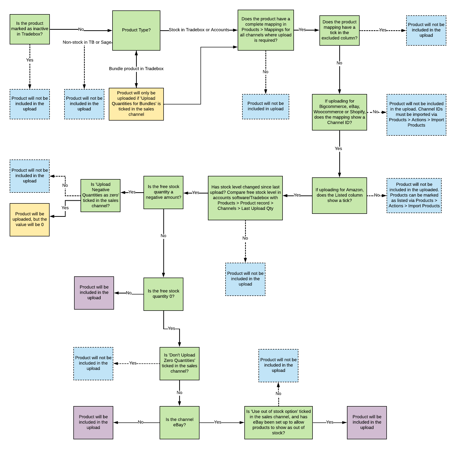
The flowchart below details all of the checks that Tradebox makes when it decides which products to include in the stock upload to your site. Click on the image to enlarge it or click here to download the PDF.
Note: Where the flowchart refers to Tradebox/Accounts Software, this is controlled by whether you have Tradebox or Accounts Software set as your stock control option in Configuration > Stock Control within Tradebox.
If you need any further guidance once you've identified the point of failure, contact Tradebox support.

Comments
0 comments
Article is closed for comments.